文章缩略图

Blender怎么移动摄像机?Blender移动摄像机教程

2023-07-13 10:29:52 未命名 788 阅读需4分钟
图标

本文最后更新于2023-07-13 10:29:52已经过去了877天 请注意内容时效性

热度 233 评论 0 点赞

      今天小编为大家带来了Blender移动摄像机教程,想知道怎么做的小伙伴来看看接下来的这篇文章吧,相信一定会帮到你们的。

      Blender怎么移动摄像机?Blender移动摄像机教程

      1、首先我们进入到应用当中。

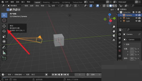
Blender怎么移动摄像机?Blender移动摄像机教程

      2、然后点击移动图标或按g键。

Blender怎么移动摄像机?Blender移动摄像机教程截图

      3、最后拖动摄像机到新的位置即可。

Blender怎么移动摄像机?Blender移动摄像机教程截图

      以上这篇文章就是Blender移动摄像机教程,更多教程尽在本站。

收藏
点赞
继续阅读本文相关话题